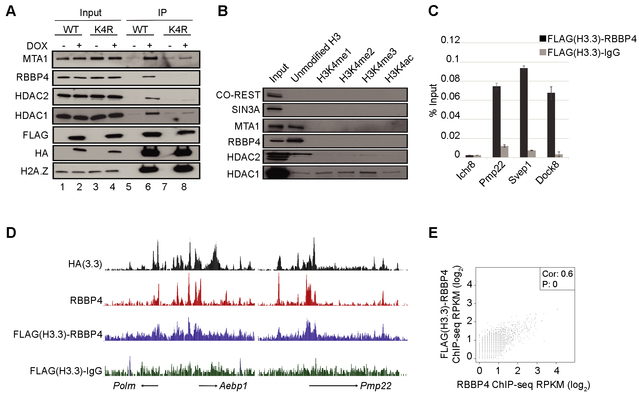
On September 25, the team led by professor Zhang Junfang from the College of Fisheries and Life Science of SHOU and the team led by researcher Zhao Keji from NIH published a paper jointly completed by them on “Genome Research” (an internationally leading journal, IF: 10.101), entitled The gene repressor complex NuRDinteracts with the histone variant H3.3 at promoters of active genes. Doctor Chen Zuozhou from the College of Fisheries and Life Science of SHOU was the first co- author, and professor Zhang Junfang was joint corresponding author. The study results revealed the interactions between histone variant H3.3 and multiprotein complex NuRD in chromatin active regions, and made clear the vital role of H3.3 in maintaining the epigenetic stability of cells.
